This website works better with JavaScript
Home
Explore
Help
Sign In
luccerny
/
connector-proxy
Watch
2
Star
0
Fork
0
Files
Issues
0
Pull Requests
0
Wiki
Tree:
3bed67c978
Branches
Tags
master
ogc2afc
v1.0
connector-pr...
/
doc
/
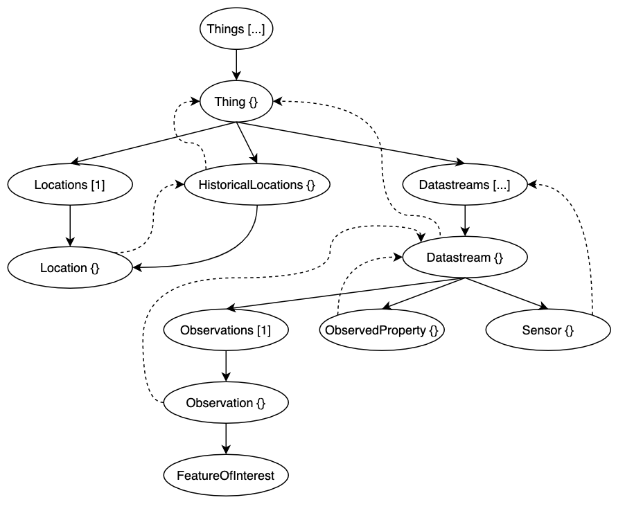
OGCSensorThings_v1.1_navigationLinks.png
OGCSensorThings_v1.1_navigationLinks.png
73 KB
History
Raw